西方马脑炎病毒(Western equine encephalitis virus, WEEV)是一种由蚊虫传播的甲病毒(Alphavirus),可感染人类和马匹,引发致命性脑炎,历史上曾在美洲地区引发大规模疫情。研究发现,原钙黏蛋白10(PCDH10)是介导WEEV绝大多数毒株感染人类等宿主细胞的通用受体。值得注意的是,高毒性的祖先株还能利用极低密度脂蛋白受体(VLDLR)和载脂蛋白E受体2(ApoER2)入侵细胞。然而近代分离的许多毒株则丧失了结合人类受体的能力,其分子机制未明。
2025年7月8日,清华大学基础医学院娄智勇教授、饶子和院士团队与中国科学院武汉病毒研究所王延轶研究员团队合作解析了WEEV与PCDH10相互作用的结构基础,探究了WEEV识别受体PCDH10的分子机制1。在此基础上,2025年12月6日,清华大学基础医学院娄智勇教授团队与中国科学院武汉病毒研究所王延轶研究员团队继续深入合作,在Nature Communications期刊发表了题为《Structural insights into VLDLR recognition by western equine encephalitis virus》的研究论文。该工作采用结构生物学等方法深入揭示了西马脑炎病毒与宿主细胞受体极低密度脂蛋白受体(VLDLR)识别的分子机制。

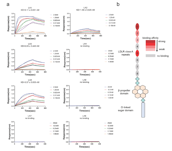
VLDLR属于低密度脂蛋白受体家族,其胞外配体结合结构域(LBD)包含 8 个 LA 重复序列,已知可与多种甲病毒结合。本研究中,研究人员通过生物层干涉技术(BLI)和酶联免疫吸附试验(ELISA)发现,VLDLR的LA1、LA2、LA3和LA5能够直接与WEEV California 毒株结合。 BLI数据显示,LA1-Fc、LA2-Fc、LA3-Fc和LA5-Fc对WEEV California 毒株表现出强结合亲和力,其KD值分别为0.11、1.59、6.09和0.37 nM(相比之下,其他LA重复序列(LA4-Fc、LA6-Fc、LA7-Fc和LA8-Fc)未检测到与加利福尼亚株WEEV的结合活性。

为了确认每个互作的LA重复序列与WEEV的相互作用界面,研究人员利用单颗粒冷冻电镜重构技术,解析了WEEV California 毒株病毒样颗粒(VLPs)与人类VLDLR配体结合域(LBD, LA1-8)及其多个截短体复合物的高分辨率结构。结构分析表明,在二十面体对称的病毒颗粒表面,VLDLR的LA重复结构域以非对称方式结合于病毒刺突蛋白。具体而言,LA1与LA2结构域以串联形式,紧密结合在由同一个三聚体刺突内两个相邻E2-E1异源二聚体所构成的沟槽中。此外,通过单独重构WEEV California 与VLDLR-LA3与LA5重组蛋白复合物,本研究首次观测到LA3与LA5结构域结合在病毒E1蛋白的DIII区域,揭示了不同于LA1/LA2结合界面的另一处相互作用位点。并通过BLI验证了VLDLR-LA3与LA5可以直接与病毒E1蛋白的DIII区域结合。
LA1结构域主要与一个E2-E1异源二聚体中的E1亚基相互作用,其钙离子结合环上的酸性残基簇(D53, D55, E56, D57)与E1蛋白上带正电的K227残基形成密集的静电相互作用,并通过氢键与盐桥稳定结合。LA2钙离子结合残基(D92, D94, D96)与E2蛋白上的碱性残基簇(K181, K190, R214)构成盐桥互作网络,其中E2-K181与LA2-D92/D94/D96之间的相互作用尤为关键;此外,LA2的R88与W89等残基通过氢键与疏水作用进一步加固界面。功能实验数据有力支撑了上述结构观察。在受体侧,将LA1或LA2中参与关键互作的酸性残基进行丙氨酸点突变(如LA1-D53A/D55A/D57A或LA2-D92A/D94A/D96A),可显著削弱或完全消除VLDLR介导的WEEV假病毒感染。在病毒侧,将E2-Lys181突变为谷氨酸(K181E)会完全破坏其与VLDLR-LBD的结合(BLI检测不到结合信号),并丧失依赖VLDLR的细胞入侵能力。

WEEV作为一种曾引发严重脑炎的病原体,其高致病性历史毒株依赖VLDLR受体感染细胞,而当前流行毒株已丧失此能力,这一受体使用转变的分子机制长期未明,解析该机制对理解病毒进化与防控具有重要意义。本研究从分子层面系统阐明了WEEV受体趋向性的结构决定机制与进化驱动因素。研究揭示,病毒E2糖蛋白181位残基的带电性质是决定其能否利用VLDLR/ApoER2受体的关键分子开关:高致病性A组毒株(如California 毒株)保守的带正电赖氨酸(K181)与VLDLR LA2结构域酸性残基簇(D92/D94/D96)形成强效盐桥网络,此为结合所必需;而流行性B/C组毒株该位点多为带负电谷氨酸(E),导致静电排斥而丧失结合能力。功能实验提供了确凿证据:在California 毒株引入K181E突变可完全消除其VLDLR结合与感染,而在非致病株Imperial-181中进行回复突变(E181K)则能恢复该能力。这一单氨基酸替代直接关联了病毒受体使用谱的转变与其流行病学上的“沉寂”现象。研究进一步发现了受体识别的进化可塑性:部分毒株(如Fleming)通过E2第81位赖氨酸(K81)的替代性作用维持VLDLR识别,表明病毒在正选择压力下可通过远端残基的适应性突变实现功能收敛。这些发现不仅精准定位了驱动WEEV宿主适应性演变的结构决定簇,也为理解甲病毒受体趋向性漂变的普遍规律提供了分子范式。

本研究通过整合高分辨率冷冻电镜结构解析、生物物理结合测定与病毒学功能实验,系统阐明了西马脑炎病毒(WEEV)识别宿主受体VLDLR的多重分子机制。研究首次完整揭示了WEEV与VLDLR之间存在的多价态结合模式:其LA1与LA2结构域以钙离子依赖方式协同结合于病毒刺突三聚体的保守裂隙,而LA3与LA5则靶向E1蛋白的DIII区域。研究关键性发现病毒E2糖蛋白第181位残基(K181)是决定受体趋向性的核心分子开关,其单点突变(K181E)足以消除VLDLR结合能力,从原子水平解释了WEEV流行毒株丧失VLDLR使用能力及伴随毒力减弱的“沉寂”现象。此外,研究还揭示了病毒通过远端残基(如E2-K81)实现受体识别的替代进化策略。
本研究为甲病毒受体识别的复杂性和可塑性提供了原子精度的结构范式;从结构-功能层面直接揭示了病毒受体使用演变与流行病学特征(毒力衰减)之间的因果关系;鉴定出病毒刺突蛋白上高度保守的、可与多种受体竞争结合的“热点”界面,为设计广谱抗病毒抑制剂或中和抗体指明了方向;所发现的高亲和力受体片段(如LA1-5)为开发新型“诱饵受体”类抗病毒药物提供了先导分子。这项工作对病毒进化生物学研究和抗病毒策略开发具有双重重要意义。
清华大学基础医学院娄智勇教授、中国科学院武汉病毒研究所王延轶研究员、清华大学基础医学院博士研究生梁胜剑为本文共同通讯作者。清华大学基础医学院梁胜剑、徐智力、刘小可以及王延轶课题组副研究员杨艳为本文共同第一作者。本研究获得了国家自然科学基金(32188101)、国家重点研发计划(2023YFC2306100, 2023YFC2305900)的资助。
文章链接
https://www.nature.com/articles/s41467-025-66330-6
参考文献
Virus with the PCDH10 receptor. Nature communications 16, 6290, doi:10.1038/s41467-025-61659-4 (2025).
Liang, S. et al. Structural insights into VLDLR recognition by western equine encephalitis virus. Nature communications, doi:10.1038/s41467-025-66330-6 (2025).