声动力疗法是一种新兴的诱导肿瘤细胞死亡的非侵入性方法,但实体瘤的缺氧微环境限制了声动力疗法的治疗效果,导致单一的声动力疗法治疗效果不佳。
近日,清华大学北京清华长庚医院肝胆胰中心主任医师闫军团队联合天津大学、东南大学、上海交通大学共同研发出一种新型pH响应纳米复合材料,为肿瘤的声动力-免疫联合治疗提供了全新策略。

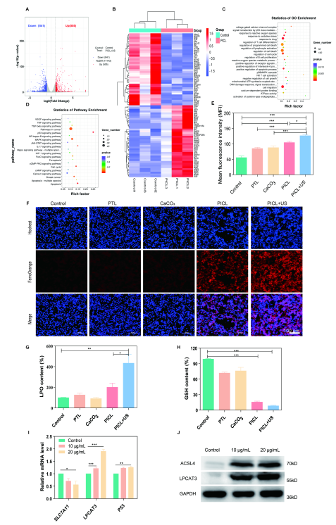
本研究中,科研团队设计并制备了一种名为PTL/ICG-CaCO₃@Lip(PICL)的纳米颗粒制剂。该制剂以脂质体为载体,负载了小白菊内酯(PTL)、吲哚菁绿(ICG)和碳酸钙(CaCO₃)。这种设计使其能在酸性的肿瘤微环境中特异性响应,释放负载的治疗成分:ICG具有肝细胞及肝癌极佳的靶向性,同时作为声敏剂,在超声波作用下可产生大量ROS,引发肿瘤细胞的氧化应激;PTL则能进一步促进ROS的产生,加剧氧化损伤。同时,释放的钙离子(Ca⟡⁺)会破坏线粒体平衡,造成线粒体损伤,协同诱导肿瘤细胞发生铁死亡和凋亡。

该研究成果以A pH responsive nanocomposite for combination sonodynamic-immunotherapy with ferroptosis and calcium ion overload via SLC7A11/ACSL4/LPCAT3 pathway(《一种通过SLC7A11/ACSL4/LPCAT3途径实现铁死亡和钙离子过载的pH响应性纳米复合物,用于联合声动力-免疫治疗》)为题,发表在Exploration上(《探索》)上。闫军,天津大学生命科学学院常津,东南大学附属徐州市中心医院李欢送、上海交通大学第九人民医院杨溪为本文通讯作者。天津大学生命科学学院硕士生白雪、教师康君,徐州市中心医院王云等为本文共同第一作者。北京清华长庚医院副院长、肝胆胰外科主任医师卢倩,东南大学附属徐州市中心医院袁博、刘养岁亦对本文做出贡献。该研究得到国家自然科学基金和清华大学精准医学研究项目的资助。
论文链接:
https://onlinelibrary.wiley.com/doi/10.1002/EXP.20240002