清华大学尹航教授和张莹助理研究员的科研团队近期在 Advanced Science上发表研究,首次揭示了Nucleophosmin 1(NPM1)通过识别特定RNA基序并诱导相分离,进而介导mRNA被选择性分选进入EVs的分子机制。研究还发现,在非小细胞肺癌(NSCLC)患者血清来源的EVs中,NPM1蛋白与EGFR mRNA水平显著升高,提示该机制在肺癌进展中可能发挥重要作用。
研究背景
细胞外囊泡(EVs)是细胞间通讯的重要媒介,能够携带蛋白质、脂质与核酸等生物活性分子,影响免疫应答、发育调控及疾病进程等多种生理病理过程。尽管已有研究表明EVs可递送功能性mRNA至受体细胞,但mRNA是如何被选择性装载入EVs的具体机制尚不清楚。解析这一机制对于理解EVs的生物学功能及其在疾病治疗中的应用具有重要意义。
研究内容图文导读
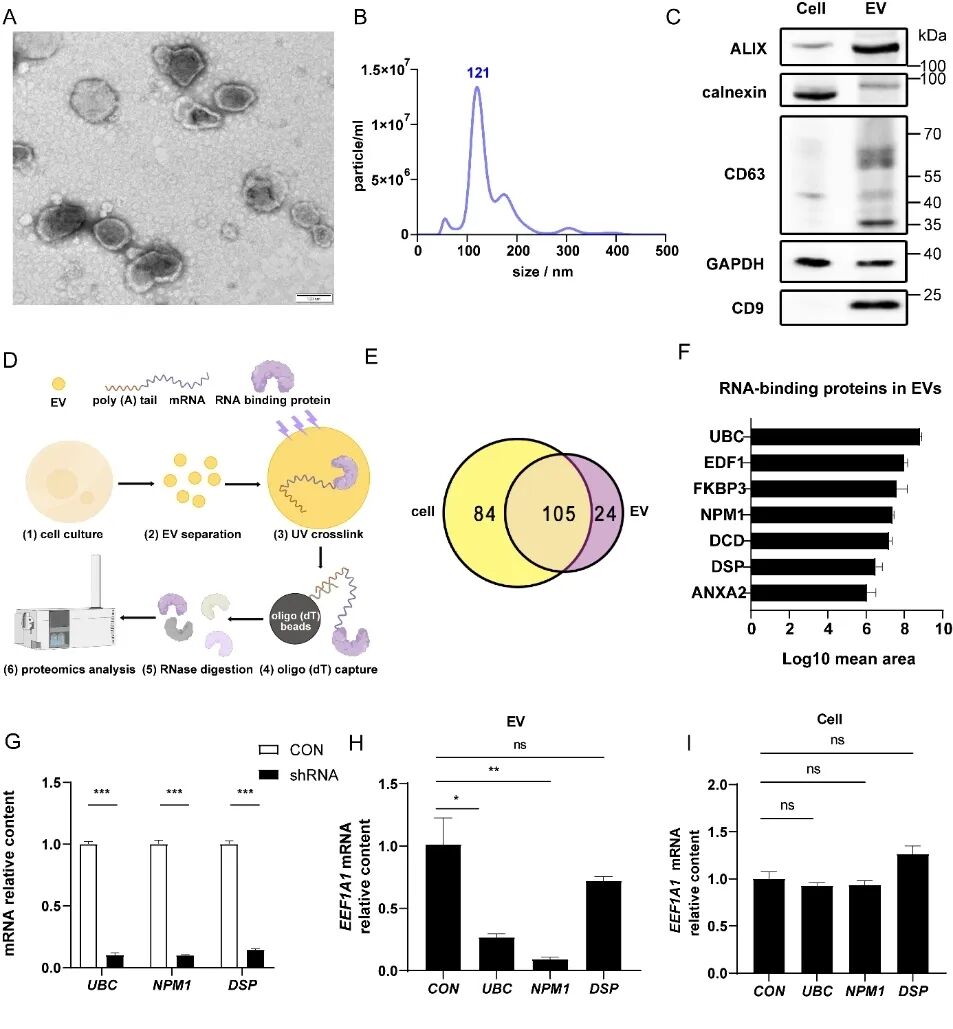
图1:NPM1被鉴定为EV中mRNA结合蛋白
研究通过寡聚dT捕获技术与蛋白质组学分析,从HeLa细胞来源的EVs中鉴定出100多个与poly(A) RNA结合的蛋白质。进一步筛选发现其中NPM1的敲低显著降低EVs中mRNA水平,提示NPM1可能参与mRNA向EVs的装载过程。

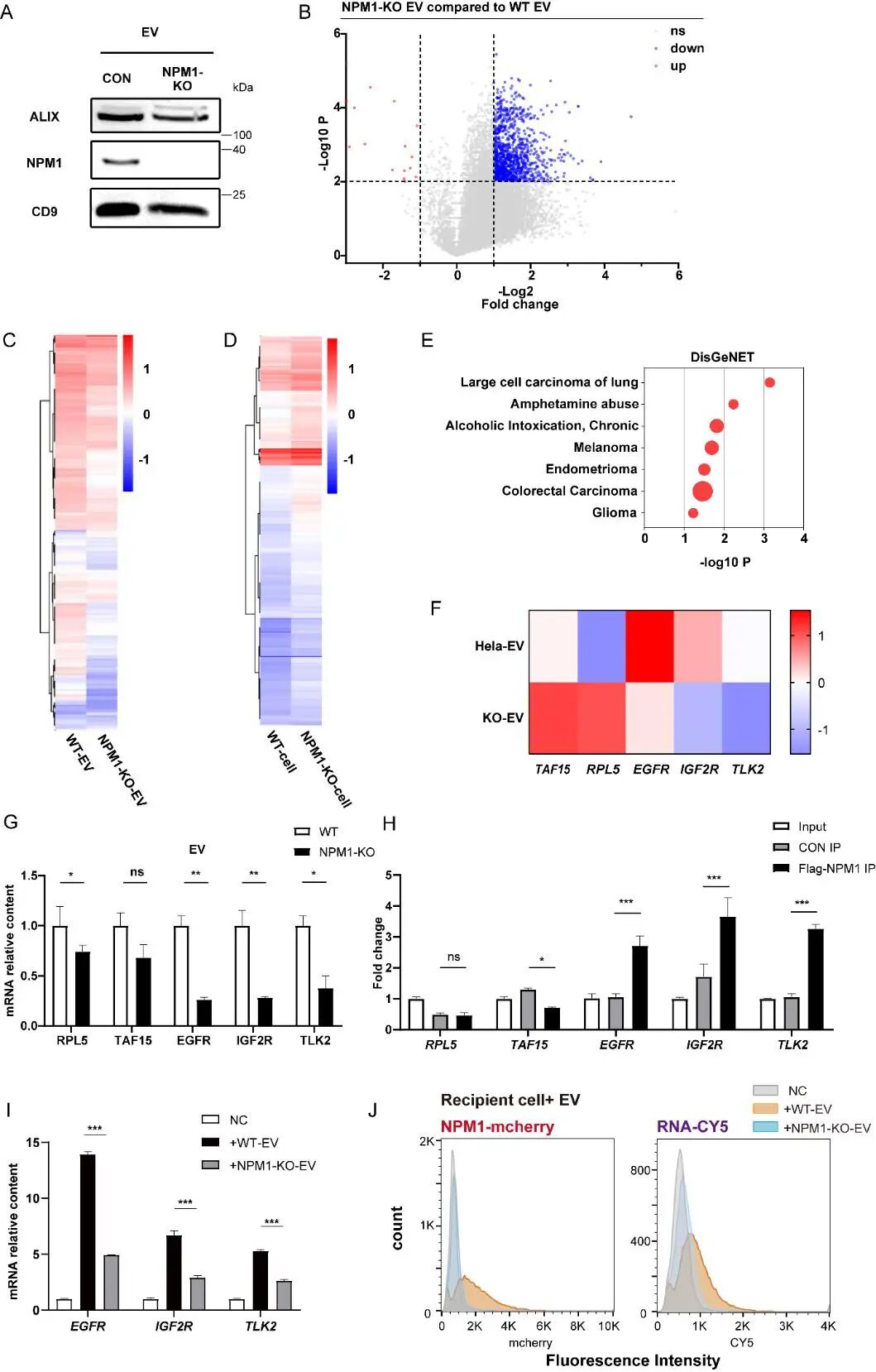
图2:NPM1选择性分选mRNA进入EVs
通过CRISPR-Cas9构建NPM1敲除细胞系,RNA-seq分析显示NPM1缺失导致EVs中多个癌症相关mRNA(如EGFR、IGF2R、TLK2)水平下降。RNA免疫共沉淀实验证实NPM1与这些mRNA直接结合。RT-qPCR与流式细胞分析技术证实NPM1可携带这些mRNA进入到受体细胞中。

图3:NSCLC患者血清EVs中NPM1与EGFR mRNA水平正相关
在18例NSCLC患者与18例健康对照的血清EVs中,NPM1蛋白与EGFR mRNA水平均显著升高,且两者呈正相关,提示该机制在肺癌中具有潜在临床意义。

图4:鉴定NPM1结合的RNA基序及其功能验证
通过生物信息学分析鉴定出一个8核苷酸基序“CUGGGAUU”,该基序在EGFR等癌症相关mRNA中存在。通过RNA-pulldown技术验证NPM1与该基序的特异性结合能力。利用Cre-LoxP报告系统验证,将该基序连接至Cre mRNA的3’端可显著增强其通过EVs递送至受体细胞的效率,且该过程对NPM1具有依赖性。

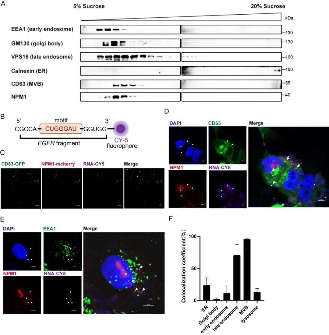
图5:NPM1与mRNA共定位于晚期内体与多囊泡体
蔗糖密度梯度离心与高分辨率显微成像显示,NPM1与RNA在细胞内共定位并主要富集于CD63标记的多囊泡体中,提示NPM1-mRNA复合物通过晚期内体-多囊泡体途径进入EVs。

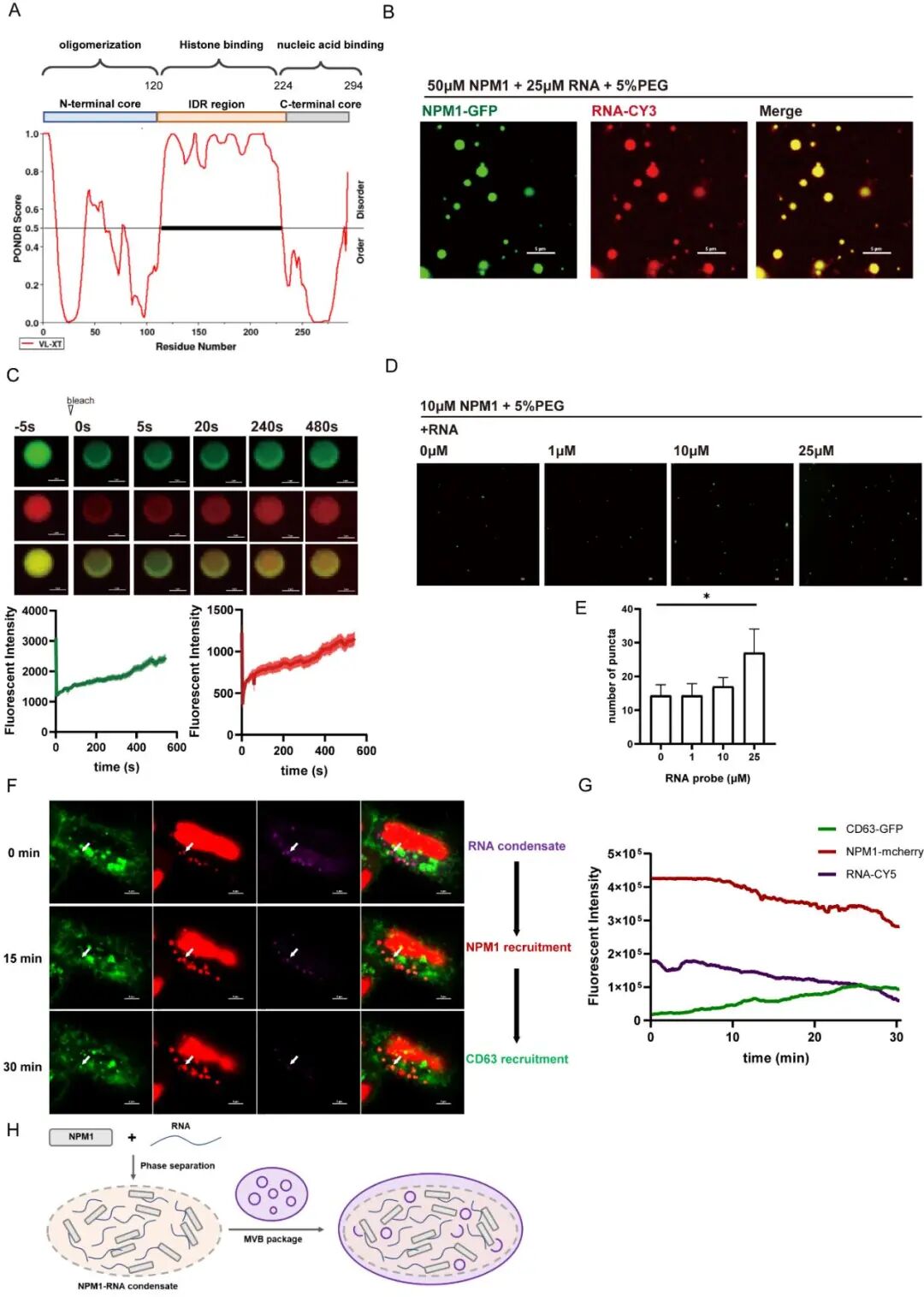
图6:NPM1与RNA形成相分离凝聚体并招募MVB膜
体外实验表明,NPM1可通过其固有无序区域与RNA形成动态液相凝聚体。RNA在凝聚体形成的过程中起促进功能。活细胞成像进一步显示,NPM1-RNA凝聚体可招募CD63标记的多囊泡体膜,促进其包装进入EVs。

总结与展望
NPM1的异常功能与多种恶性肿瘤的发病相关。本研究系统阐明了细胞质内NPM1通过识别RNA基序、形成相分离凝聚体并导向多囊泡体途径,从而介导mRNA选择性分选进入EVs的完整机制。该发现不仅深化了对EVs 内容物分选机制的理解,也为基于EVs的RNA递送与肿瘤治疗策略提供了新思路。
本文第一作者为清华大学药学院博士生张凯翔,合作者包括清华大学生命科学院鲁志副教授、北京大学第一医院胸外科与胃肠外科临床团队,研究获得国家重点研发计划、国家自然科学基金等资助。
科学家小档案

尹航 清华大学药学院
清华大学药学院教授,清华大学第十一届校学术委员会委员、第一届校科技伦理委员会委员。尹航教授团队在本领域一流期刊发表研究论文超过190篇,总引用超3万次;并有多项成果已经商业化。尹航教授先后获得中组部国家特聘专家和中国科协海智特聘专家称号、国家自然基金委杰出青年科学基金、北京市卓越青年科学家项目、第二十三届吴阶平-保罗·杨森医学药学奖、第十九届中国药学发展突出成就奖、美国化学学会大卫·W·罗伯特森杰出药物化学家奖、中国药学会科学技术一等奖、美国癌症研究学会格特魯德·B·埃利恩奖等多个奖项。尹航教授现任Journal of Extracellular Vesicles主编、Bioorganic & Medicinal Chemistry Letters主编、Cell Chemical Biology等多家国际刊物编委、国际细胞外囊泡协会主席资深顾问,中国细胞外囊泡协会顾问、全国中药标准化技术委员会委员。
科学家小档案

张莹 清华大学药学院
张莹在加拿大蒙特利尔大学获得博士学位,师从药学院院长Jean-Philippe Gratton教授。2019年,她加入清华大学药学院,担任尹航教授课题组的合作研究员(co-PI),并兼任清华大学探微书院导师。其研究方向聚焦于外泌体在细胞间通讯及天然免疫中的功能和机制,以共同第一作者或通讯作者身份在 Science Advances、Journal of Extracellular Vesicles、Advanced Science、Seminars in Cancer Biology 等国际期刊发表多篇学术论文。作为项目负责人,她主持了国家重点研发计划“政府间国际科技创新合作”重点专项、国家自然科学基金委面上项目、北京市自然科学基金项目等多个科研项目,并参与了国家自然科学基金委重点项目。自2019年起,担任中国研究型医院学会细胞外囊泡研究与应用专业委员会青年委员,并荣获2022年北京市外籍高层次人才称号。